La primera acción de la moneda estable, Circle, lanza oficialmente la nueva cadena pública ARC y el sistema de puntos, llega la guía de interacción

robot
Generación de resúmenes en curso

Autor: Cong Ge.sats

El emisor de USDC @circle ha lanzado recientemente un plan de puntos a través de @arc.

La mayor ventaja es que tiene un fondo fuerte y requiere cero inversión de costos, por lo que todavía vale la pena interactuar.

Arc es un proyecto interno de Circle, aunque no ha recibido financiamiento público, Circle Ventures lanzó el Fondo Arc Builders (sin revelar la cantidad), atrayendo inversiones de más de 30 VC de primer nivel en ecosistemas de proyectos.

ARC es impulsado por el equipo principal de ingeniería de Circle, cuya fuerza ya no necesita presentación, como el mayor proyecto de stablecoin listado en EE. UU., la emisión de USDC ha superado los 50 mil millones de dólares.

El objetivo de Arc es ser una cadena de bloques Layer1 abierta diseñada específicamente para finanzas de stablecoins, usando USDC como Gas nativo, ofreciendo rendimiento en sub-segundos, motor FX incorporado y servicios de privacidad opcionales, soportando aplicaciones financieras a nivel empresarial.

Plan de puntos de Arc House: se pueden obtener puntos y insignias por contribuir en la comunidad, estas credenciales de contribución probablemente serán la base principal para futuros airdrops.

Clasificación de contribuciones: contribuciones en actividades, contenido, foros, eventos comunitarios y otras contribuciones, en total cinco categorías. Además de recompensas en puntos, hay recompensas adicionales en insignias.

Aquí se ha organizado las formas actuales de obtener puntos, para que todos puedan referenciar, los pasos de interacción son los siguientes:

Paso uno: registrarse con un correo electrónico en una cuenta de Arc y iniciar sesión +5 puntos.

community.arc.network/home

Atención:

  • Al registrarse, te enviarán un enlace de inicio de sesión a tu correo, necesitas hacer clic en ese enlace para ingresar

  • Cada día que inicies sesión puedes obtener 5 puntos

Paso dos: hacer clic en el icono de perfil en la esquina superior derecha “Edit Profile” para completar la información personal +100 puntos.

Paso tres: cada día, hacer clic en “Content” a la izquierda para leer artículos, cada uno +5 puntos (máximo 5 artículos por día).

Paso cuatro: cada día, hacer clic en “Content” a la izquierda para ver un video +5 puntos (una vez por día).

Paso cinco: hacer clic en la página “Events” a la izquierda y registrar todas las actividades en las que puedas inscribirte.

Nota: cada vez que registres una actividad puedes obtener 5 puntos.

Estas son las categorías de contribución actualmente adecuadas para que todos interactúen y obtengan puntos. Otros métodos son más complicados y tienen requisitos de umbral, se recomienda interactuar diariamente, y en el futuro se actualizarán nuevas formas de obtener puntos de contribución según las novedades del proyecto.

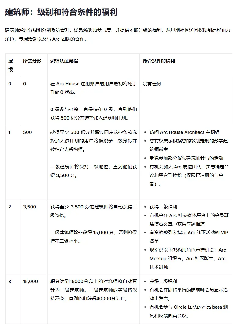
Además, al alcanzar 500 puntos, podrás desbloquear el “Rol de Arquitecto Nivel 1”, hay un total de 5 niveles, solo se puede solicitar si se alcanza la puntuación, y los requisitos y derechos de cada nivel son los siguientes:

Se sospecha que el nivel de arquitecto está relacionado con futuras asignaciones o límites de airdrops, y la actualización es clave para la interacción.

Circle ha creado ARC con el objetivo de usuarios empresariales, desarrolladores, aplicaciones financieras (como pagos, préstamos, RWA, economía de agentes), instituciones (como bancos, Fintech). Los puntos débiles incluyen la alta volatilidad del Gas en cadenas tradicionales, alta incertidumbre en liquidaciones, falta de privacidad, complejidad en cross-chain, y confusión en la conformidad. Actualmente, el tamaño de las stablecoins supera los 200 mil millones de dólares y sigue creciendo, con explosión en aplicaciones a nivel empresarial (como liquidaciones 24/7, tokenización de RWA), pero los Gas en L1/L2 existentes son inestables y con alta latencia, dificultando el soporte para finanzas de alta frecuencia, por lo que surge Arc. En comparación con otros L1, Arc no es fácilmente reemplazable, ya que su base es la integración exclusiva de Circle y un diseño a nivel empresarial (hoja de ruta resistente a quantum) que forma una barrera, y la red de prueba ya ha atraído a más de 155 equipos, por lo que los interesados en ARC pueden comenzar a interactuar.

Nota: Este artículo es solo para compartir, no es publicidad ni consejo de inversión, los interesados pueden elegir interactuar por sí mismos, DYOR.

ARC2,29%
Ver originales
Esta página puede contener contenido de terceros, que se proporciona únicamente con fines informativos (sin garantías ni declaraciones) y no debe considerarse como un respaldo por parte de Gate a las opiniones expresadas ni como asesoramiento financiero o profesional. Consulte el Descargo de responsabilidad para obtener más detalles.
  • Recompensa
  • Comentar
  • Republicar
  • Compartir
Comentar
Añadir un comentario
Añadir un comentario
Sin comentarios
  • Anclado